News
文化品牌
结业去向落实率持续两年低于50%的专业确定为‘黄牌’学科专业,对于‘黄牌’学科专业,扣减50%的招生打算曲至遏制招生。”12月5日,人力资本和社会保障局正在答复政协提案时,明白了高校专业的“红黄牌”预警取退出机制。这并非个例。本年以来多省市稠密出台以“红黄牌”轨制为焦点的专业动态调整政策,迁就业质量取招生打算刚性挂钩。麦可思研究院多年发布的《中国本科生就业演讲》(就业蓝皮书)中,迁就业落实率、薪资和就业对劲度分析评价较低,且市场需求削减或增加迟缓的专业定义为红牌专业。就业蓝皮书显示,比来10年(2016至2025年),、音乐表演、绘画、应存心理学、美术学、化学、汗青学、汉语国际教育、生物手艺、公共事业办理、教育手艺学、生物工程、生物科学等13个专业进入了本科红牌专业名单。
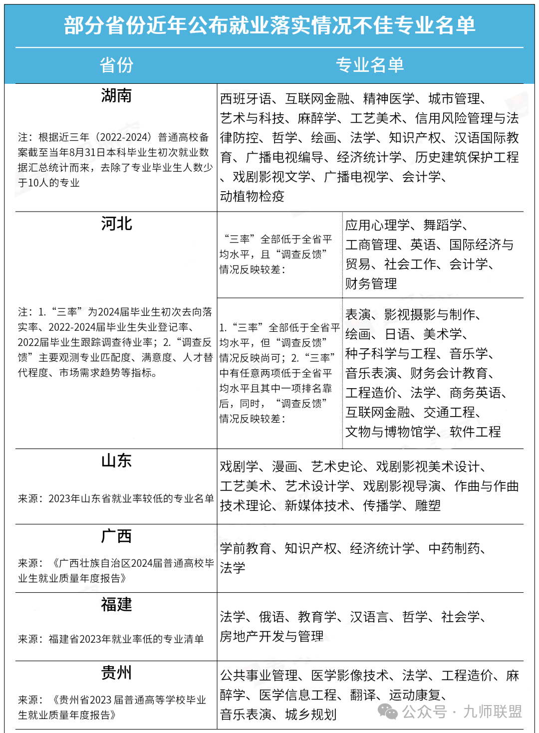
需留意的是,专业预警反映的是全国总体环境,因为各地域的经济布局、行业成长和教育资本分派分歧,各省(区、市)、各高校的具体环境可能会有所不同。近三年山东、湖南、、广西、福建、贵州等多个省份,或正在专业预警名单中,或正在公开辟布本省高校结业生就业质量演讲中,明白列出本省就业率排名较低、就业情况较差的专业。颠末梳剃头现,类(8次)、戏剧取影视学类(7次)专业呈现次数最多;其后呈现次数较多的专业类还有外国言语文学类(6次)、工商办理类(5次)、美术学类(5次)、音乐取跳舞学类(5次)、设想学类(4次)。
早正在2024年发布的《地方 国务院关于实施就业优先计谋推进高质量充实就业的看法》中就已要求,“迁就业情况做为办学资本设置装备摆设、教育质量评估、招生打算放置的主要根据,对就业质量不高的专业实行红黄牌提醒轨制”。《福建省委 福建省人平易近关于全方位推进高质量充实就业的实施看法》提到,对就业质量不高的专业赐与红黄牌提醒,调减或遏制招生。教育厅等5部分出台的《关于推进师范教育高质量成长的若干办法》中也提到,将成立师范类专业红黄牌轨制,对就业率较低或专业认证一级监测不达标的,实施专业预警和退出机制。江西省《通俗高档学校本科专业布局优化调整指点法子(试行)》中明白,结业去向落实率低于50%的专业点,将被亮黄牌,扣减招生打算;持续2年低于50%的专业点,责令其暂停招生。四川省《关于深化高档学校“就业—招生—培育”联动机制的指点看法》提出,对结业去向落实率持续2年低于50%的专业点实行黄牌提醒,持续3年低于50%的专业点实行红牌提醒。若专业持续两年结业去向落实率位居末位,就要面对减招、停招的风险。对高校而言,招生打算取就业数据间接挂钩,将倒逼其专业设置回归社会需求取培育质量本身。从地方顶层设想四处所量化细则,从数据逃踪到招生联动,一套“就业导向、动态调整”的专业管理闭环已逐渐成立。跟着各省按期发布当地化预警名单渐成常态,高校的专业布局优化将步入愈加通明、更具束缚力的新阶段。前往搜狐,查看更多。
需留意的是,专业预警反映的是全国总体环境,因为各地域的经济布局、行业成长和教育资本分派分歧,各省(区、市)、各高校的具体环境可能会有所不同。近三年山东、湖南、、广西、福建、贵州等多个省份,或正在专业预警名单中,或正在公开辟布本省高校结业生就业质量演讲中,明白列出本省就业率排名较低、就业情况较差的专业。颠末梳剃头现,类(8次)、戏剧取影视学类(7次)专业呈现次数最多;其后呈现次数较多的专业类还有外国言语文学类(6次)、工商办理类(5次)、美术学类(5次)、音乐取跳舞学类(5次)、设想学类(4次)。
早正在2024年发布的《地方 国务院关于实施就业优先计谋推进高质量充实就业的看法》中就已要求,“迁就业情况做为办学资本设置装备摆设、教育质量评估、招生打算放置的主要根据,对就业质量不高的专业实行红黄牌提醒轨制”。《福建省委 福建省人平易近关于全方位推进高质量充实就业的实施看法》提到,对就业质量不高的专业赐与红黄牌提醒,调减或遏制招生。教育厅等5部分出台的《关于推进师范教育高质量成长的若干办法》中也提到,将成立师范类专业红黄牌轨制,对就业率较低或专业认证一级监测不达标的,实施专业预警和退出机制。江西省《通俗高档学校本科专业布局优化调整指点法子(试行)》中明白,结业去向落实率低于50%的专业点,将被亮黄牌,扣减招生打算;持续2年低于50%的专业点,责令其暂停招生。四川省《关于深化高档学校“就业—招生—培育”联动机制的指点看法》提出,对结业去向落实率持续2年低于50%的专业点实行黄牌提醒,持续3年低于50%的专业点实行红牌提醒。若专业持续两年结业去向落实率位居末位,就要面对减招、停招的风险。对高校而言,招生打算取就业数据间接挂钩,将倒逼其专业设置回归社会需求取培育质量本身。从地方顶层设想四处所量化细则,从数据逃踪到招生联动,一套“就业导向、动态调整”的专业管理闭环已逐渐成立。跟着各省按期发布当地化预警名单渐成常态,高校的专业布局优化将步入愈加通明、更具束缚力的新阶段。前往搜狐,查看更多。扫二维码用手机看